(주)미래새한감정평가법인은 건축사, 회계사, 세무사, 도시계획가 등 분야별 전문가로 구성된 종합부동산 전문회사로서
재개발ㆍ재건축 등 정비사업 업무에 관한 풍부한 능력과 경험을 바탕으로 원활하고 신속한 사업추진 및
조합원 여러분의 권익을 보호하는데 최선을 다할 것을 약속 드립니다.
조합원과의 약속은 반드시 지키는 회사!
처음 시작할 때 겸손한 자세를 조합 청산까지 변하지 않는 회사!
안녕하십니까? 도시정비사업단 방문을 환영합니다.
한번 시작하면 10년에서 15년이 걸리는 도시정비사업
수십에서 수천명에 이르는 소유자 간의 이해충돌과 갈등, 복잡하고 수시로 변하는 인허가 절차, 냉탕과 온탕을 왔다갔다하는 정부정책 등 사업 추진하면서 만나게 되는 온갖 복병과 리스크를 헤쳐 나가야 하는 것이 정비사업조합 입니다.
미래새한감정평가법인 도시정비사업단은 정비사업조합이 이러한 난관과 곤경을 헤쳐 나가는데 있어 제일의 동반자임은 물론 마지막까지 조합과 함께 웃을 수 있는 여러분의 진정한 친구가 되고자 합니다.
많은 정비사업전문관리업체가 경험과 전문성을 자랑하지만 우리는 단순히 정비사업의 행정용역을 수행하는 협력업체로 기억되기 보다는 조합원과의 약속을 반드시 지키는 회사, 눈 앞의 작은 이익보다는 조합의 이익을 위해 끝까지 최선을 다했다는 평가를 받는 회사로 남을 것입니다.
감사합니다.

도시정비사업단장 정금갑



· 국토교통부 중앙토지수용위원회 위원
· 국토교통부 중앙부동산평가위원
· 서울시 송파구 분양가 심사위원회
· 서울시 송파구 부동산 평가위원
· 서울시 SH공사 디자인 자문위원
· 서울시 재건축 안전진단위원
· 서울시 주거재생센터 갈등조정관
· 서울시 지방토지수용위원회 자문위원
· 국민고충처리위원회 전문위원
· 한국감정평가협회 감정평가기준위원


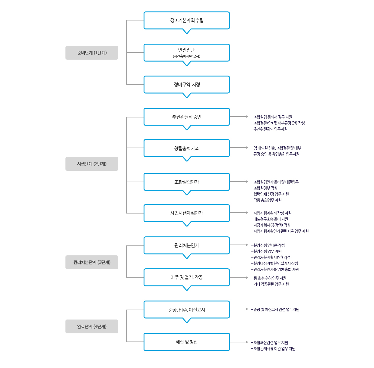
- 각종 총회업무 지원(정기총회 및 임시총회)
- 시공사 선정 업무 지원